钦州市气象台2026年4月20日7时26分解除钦南区、钦北区、中马产业园区雷电黄色预警信号
用户空间
|
简体版
|
繁体版
智能问答
支持IPv6
长者专区
无障碍
集
网站首页
政府信息公开
网上办事
公共服务
数据发布
政民互动
概览钦州
17360802
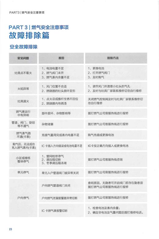
钦州中燃公司用户安全手册
20
钦州市城市管理行政执法局
2024-05-09
191754
供气领域
当前位置:
首页
>
政府信息公开
>
法定主动公开内容
>
公共企事业单位信息公开
>
供气领域
钦州中燃公司用户安全手册
2024-05-09 14:15 来源:钦州市城市管理行政执法局
我要收藏
公共资源调用站点
文章分享
分享
微信
头条
微博
空间
qq
【字体:
大
中
小
】
打印
文件下载:
中燃公司用户安全手册.pdf
关联文件: