钦州市气象台2026年4月20日7时26分解除钦南区、钦北区、中马产业园区雷电黄色预警信号
用户空间
|
简体版
|
繁体版
智能问答
支持IPv6
长者专区
无障碍
集
网站首页
政府信息公开
网上办事
公共服务
数据发布
政民互动
概览钦州
27452016
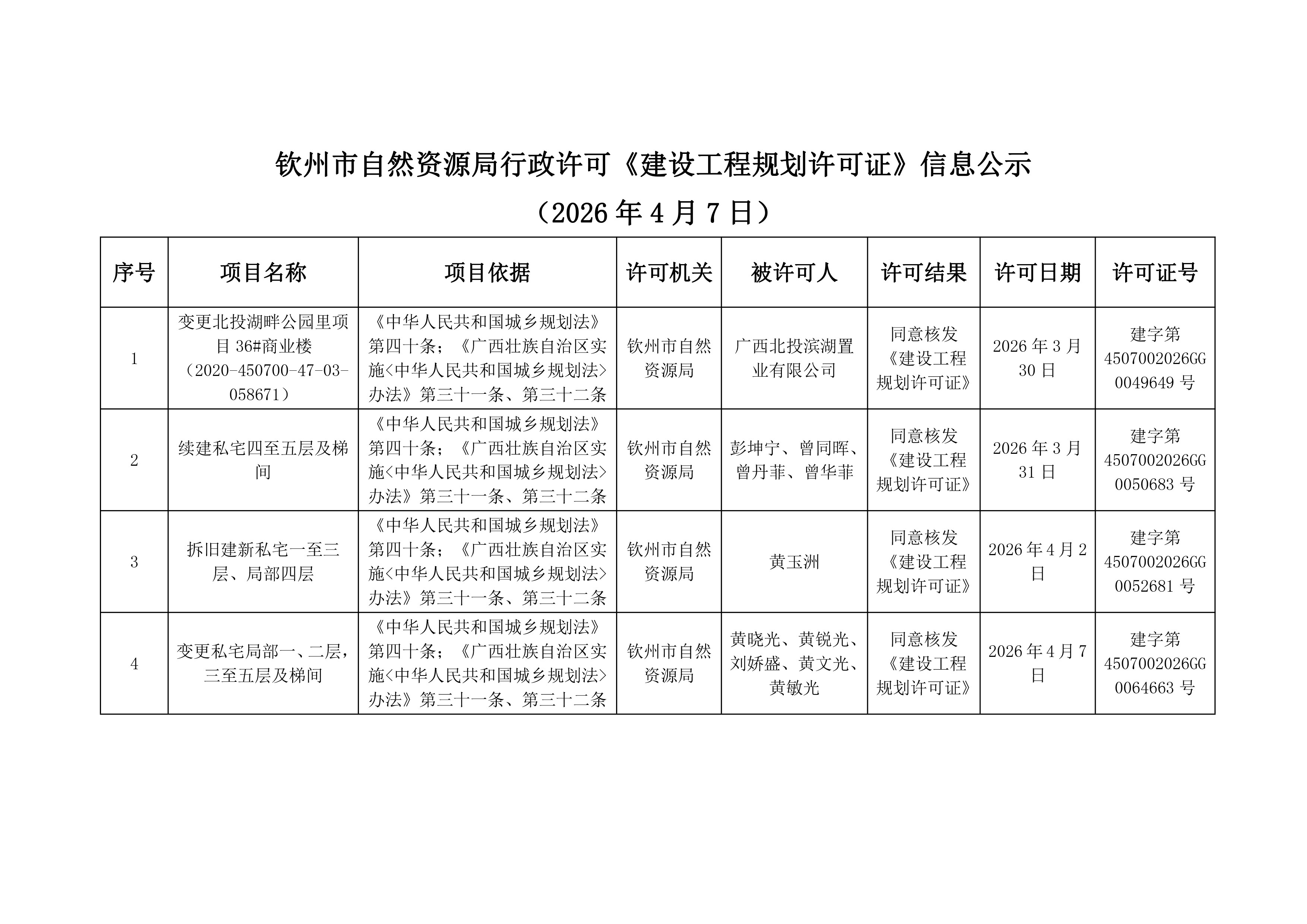
钦州市自然资源局行政许可《建设工程规划许可证》信息公示(2026年4月7日)
20
钦州市自然资源局
2026-04-07
225107
规划公示
当前位置:
首页
>
政府信息公开
>
钦州市政府信息公开平台
>
钦州市自然资源局
>
法定主动公开内容
>
网上公示
>
规划公示
钦州市自然资源局行政许可《建设工程规划许可证》信息公示(2026年4月7日)
2026-04-07 08:30 来源:钦州市自然资源局
我要收藏
公共资源调用站点
文章分享
分享
微信
头条
微博
空间
qq
【字体:
大
中
小
】
打印
文件下载:
关联文件: